2月1日,网易暴雪游戏客服团队发布了《网之易关于暴雪游戏产品运营到期开放退款的说明》。

通告称,在中国大陆地区由上海网之易网络科技发展有限公司所运营的《魔兽世界》《炉石传说》《守望先锋》《暗黑破坏神 III》《魔兽争霸 III:重制版》《风暴英雄》《星际争霸》系列产品,正式于2023年1月24日0时终止运营。
网易暴雪游戏客服团队表示,2023年2月1日11时起,针对玩家在“暴雪游戏产品”中已充值但未消耗的虚拟货币或未失效的游戏服务开放退款申请通道。提交退款申请的截止日期为2023年6月30日,未在截止日期前提交退款申请的玩家将被视为主动放弃相关权益。
截至2月1日20时,在暴雪游戏服务中心的退款渠道中,申请退款的排队人数已超82万。

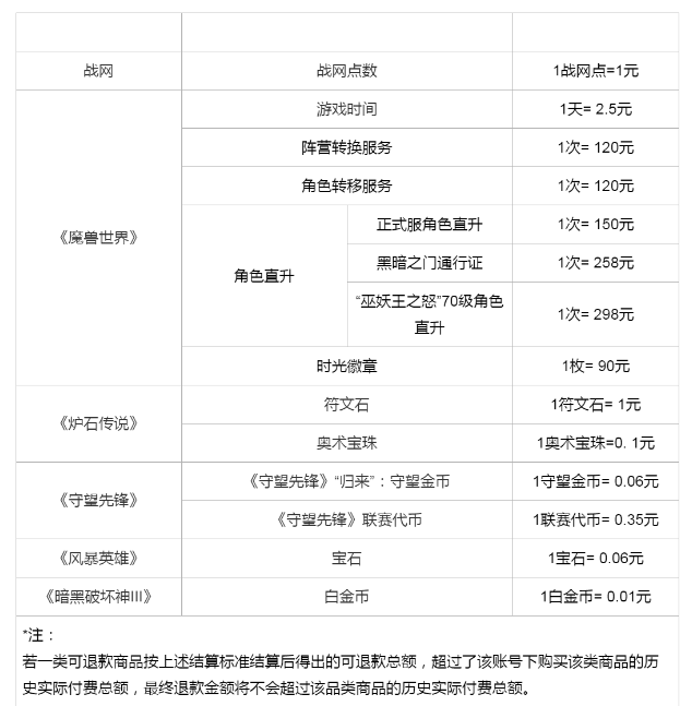
以下是“可退款商品”的
具体范围及退款标准
↓↓↓

另外,玩家需前往“暴雪游戏服务中心”公众号提交退款申请,最终退款金额将以停运后玩家账号内实际剩余的可退款商品数量为准,且不会超过该账号可退款商品的历史累计付费金额。
一代人的青春结束
国内的暴雪时代
画上了不那么圆满的句号
(来源:荆楚网 编辑:王健)

